在金融市场的分析与交易中,最大的错误莫过于只关注短期、表面层面的统计相似性,却忽视长期、宏观及基本面驱动因素。
撰文:Garrett
编译:Saoirse,Foresight News
最近,有部分分析师一直将当前比特币的价格走势与 2022 年的走势进行对比。
诚然,二者的短期价格走势可能看起来有些相似。但从长期视角来看,这种对比完全是荒谬的。
无论是从长期价格模式、宏观经济背景,还是投资者构成及供需 / 持有结构来看,二者的潜在逻辑都存在根本性差异。
在金融市场的分析与交易中,最大的错误莫过于只关注短期、表面层面的统计相似性,却忽视长期、宏观及基本面驱动因素。
2022 年 3 月,美国深陷高通胀、加息周期,背后的驱动因素包括:
当时,无风险利率持续上升,流动性被系统性收回,金融环境不断收紧。
在这样的环境下,资本的首要目标是规避风险。我们看到的比特币走势,本质上是紧缩周期中的高位派发格局。
当前的宏观环境则恰恰相反:
从下方图表中可以看出,自 2020 年以来,比特币与 CPI 同比变化呈现出明显的负相关关系 —— 在通胀上升周期中,比特币往往下跌;而在通胀放缓周期中,比特币则倾向于上涨。
在人工智能驱动的技术革命背景下,长期通缩是大概率事件 —— 埃隆・马斯克也认同这一观点,这进一步印证了我们的论点。
从下方另一张图表中还可发现,自 2020 年以来,比特币与美国流动性指数的相关性极强(2024 年因 ETF 资金流入导致的数据偏差除外)。目前,美国流动性指数已突破短期(白色线)与长期(红色线)下降趋势线 —— 新的上升趋势已现端倪。
当然,我们无法完全排除当前走势演变为 2022 年式熊市延续的可能性。但必须注意的是,80,850-62,000 美元区间曾经历过大规模盘整与筹码交换。
这种前期的筹码吸纳过程,为看涨头寸提供了远更优的风险回报比 —— 上行潜力显著超过下行风险。
要重现 2022 年那样的熊市,必须满足以下几个硬性条件:
在这些条件全部满足之前,宣称市场进入结构性熊市都为时尚早,且属于投机性判断,而非基于理性分析的结论。
2023 年,无论是从宏观经济层面还是定量分析层面来看,都标志着比特币作为一种资产迎来了结构性拐点。
比特币的波动率区间也发生了根本性转变:
这种变化意味着比特币的资产属性已发生本质改变。
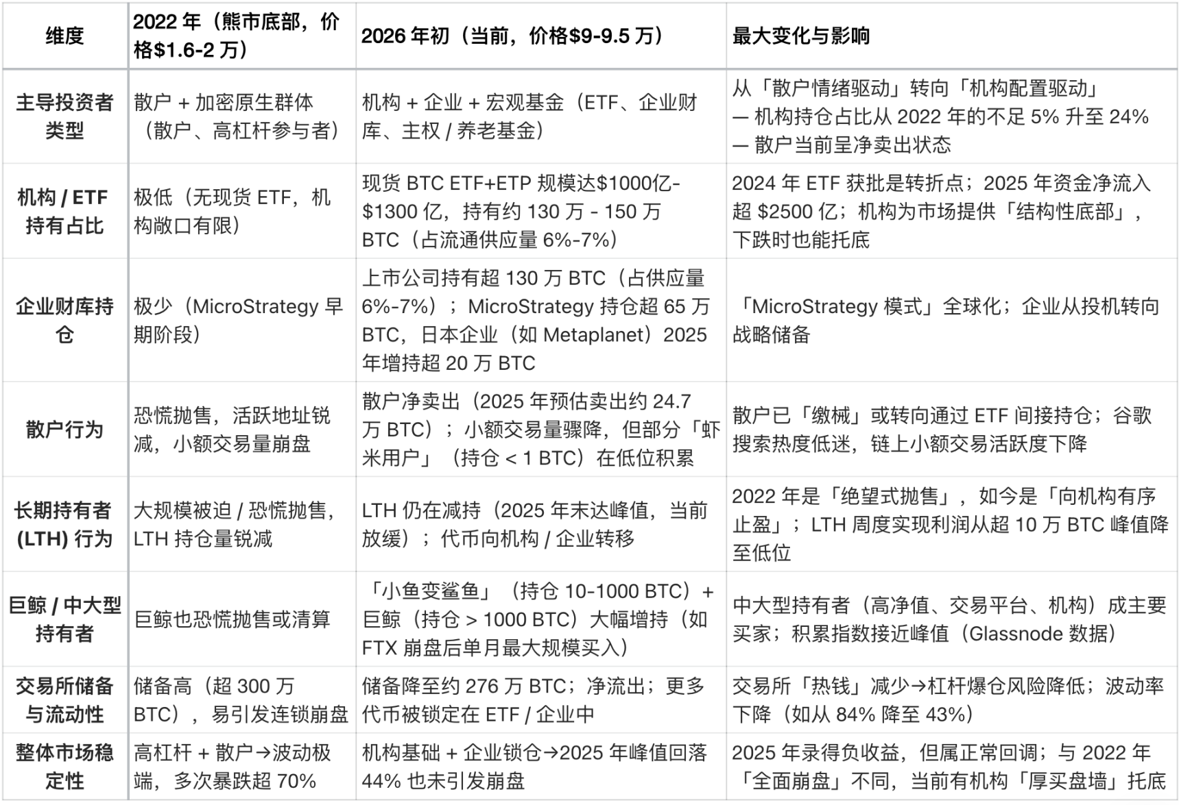
2026 年初与 2022 年相比,比特币投资者结构的最大差异在于:市场已从「散户主导、高杠杆投机」转向「机构主导、结构性长期持有」。
2022 年,比特币经历了典型的「加密原生熊市」,其导火索是散户恐慌性抛售及连锁性杠杆清算。
如今,比特币已进入成熟度远更高的「机构时代」,其特征包括:
以下是 Grok 基于 2026 年 1 月中旬(当时比特币价格在 9 万 - 9.5 万美元区间)的链上数据(如 Glassnode、Chainalysis)及机构报告(如灰度投资、Bitwise、道富银行)所做的核心对比:

【免责声明】市场有风险,投资需谨慎。本文不构成投资建议,用户应考虑本文中的任何意见、观点或结论是否符合其特定状况。据此投资,责任自负。
