撰文:0x 无名鳄鱼
比特币又又又新高了!就在我们享受国庆长假的时候,比特币的价格一路冲高至 12.5 万美元,加密市场的疯狂显然不会因为中国假期的到来而暂停。市场波动持续,过去一周,全网日均爆仓超过 3 亿美元,每日爆仓人数都超过 10 万人。一边是 Token2049 上大佬们释放的密集信号,另一边是美国政府停摆等宏观事件搅动市场风云。好不容易结束枯坐享受假期时,还要总忍不住掏出手机刷热点、盯盘、调仓位。
市场永不眠,但币圈人也需要休息。 如何在享受难得假期的同时,保证不错过市场的波动机会、打理加密资产?
好在这次假期出行,我带了一位 AI 加密交易策略师,帮助我实现被动交易和假期托管理财。
9 月 29 日,Bitget 在节前向所有用户免费开放了 AI 交易助手 GetAgent 的 7 天 Plus 会员,只要登陆就可以自动解锁 7 天 Plus 体验。Plus 在普通版本的基础上升级了每日 10 次自定义提问、个性化定制交易策略、自然语言下单功能、全市场深度分析等功能。
接下来,我会和你分享,我是如何充分利用 GetAgent 在假期期间托管加密交易的。收好这份攻略,下次假期你一定还用得上!
对于不是很了解 GetAgent 的小伙伴,我先简单介绍一下。
GetAgent 是 Bitget 推出的全球首款全能加密交易 AI 助手,嵌入 App 中,支持自然语言交互,整合 50+ 专业工具(MCP),从市场分析到一键执行,形成闭环服务。
核心功能包括:
相比 ChatGPT 等大模型,一个内嵌在交易所的 AI 助手显然更具吸引力。除了在对话中直接实现一键交易的便利性,GetAgent 还接入了 Bitget 的实时交易数据,参考数据更加全面且更具可用性。
此外,GetAgent 有很强的自进化能力,在和用户的交互过程中能不断学习、了解用户的习惯,及时调整并优化自身策略。
假期开始前,我们需要通过一些对话简单设置一下 GetAgent,以做好万全准备。登录 Bitget App,进入“常用功能”或资产页面,点击 GetAgent 聊天界面,即可自动解锁 Plus 版。这里有一个小 Tips,即在和 GetAgent 聊天时,尽量将相关问题集中在一个对话里,GetAgent 会结合上下文提供更好的解答和策略。
Step1:资产组合体检
建议输入指令:
根据我的资产组合、自选、交易历史等个人数据,帮我分析当前的投资组合,并给出优化建议。
GetAgent 会根据你的持仓,分析资产配置、风险集中度,并提供调仓建议。此外,GetAgent 还会基于你的投资行为分析属于你的 MBTI 人格推测。只需要在对话中输入“推测我的 MBTI 人格”,GetAgent 就会推测出你的投资人格,并给出相应的投资建议。
以下是我某个账户的分析:

GetAgent 详细列出了我的持仓结构、近期交易记录和自选列表分析了我的行为模式,甚至对每一笔交易的特征都做出了事无巨细的分析(看到这些分析很难不脸红,简直是底裤都被看光了),其深度洞察能力和“首席策略师”的自称经得起验证。在具体分析之后,GetAgent 给列出了投资建议,包括告诉你如何继续发挥优势、如何改进劣势,并给出可执行和量化的行动方案。
在之后的每次对话中,GetAgent 会基于你的 MBTI 人格特质,做出后续的策略和配置建议。你也可以反复强化,给出类似“请基于我的风险偏好,调整我的 ETH 仓位”等指令。
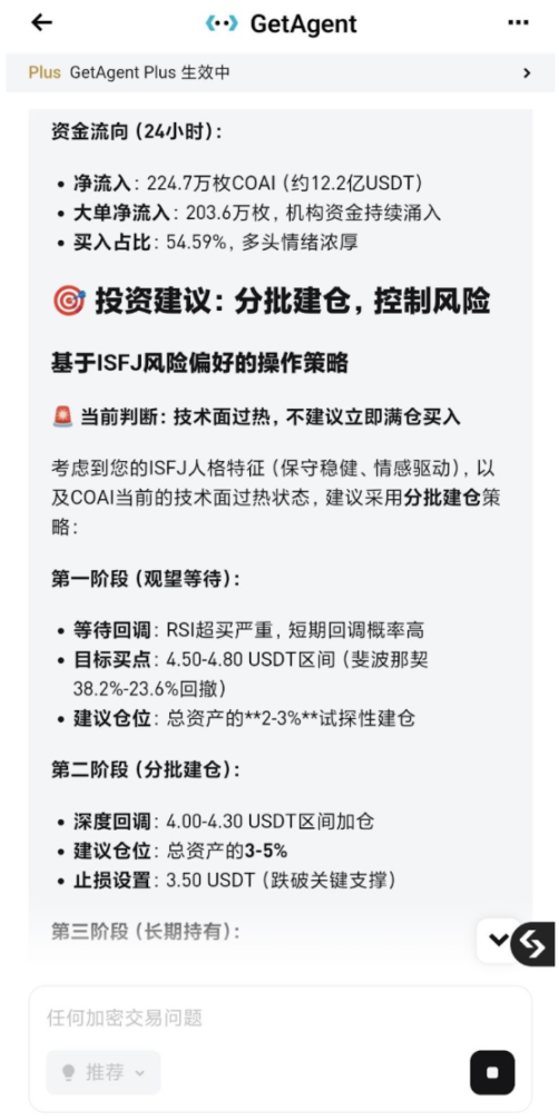
例如,下图为我让 GetAgent 在分析某个币种的基本面时,它在投资策略建议中会根据我的 ISFJ 的人格特质提供相应的操作策略:

Step2:定制个性化理财或者交易策略
建议输入指令:根据我的风险偏好,为我制定一个国庆期间的现货定投计划 / 推荐一个适合当前市场的短线交易策略。
GetAgent 会基于当前市场情况和持仓情况给出详细的策略,甚至细致到总投资额、资产配置比例、每日执行计划、风险控制设置,并提前给到关键支撑位的预测和资产配置预期,它会考虑到方方面面,非常周到。
推荐个性化理财产品是 GetAgent 近期刚上线的新功能,非常适合精力有限、想要在假期获取被动收入的用户。
交易所尽可能多地为用户提供了多样和全面的理财产品,然而且对于小白用户来说,理解产品都需要一定的门槛,更别说选择了。在这方面,GetAgent 这个功能真的非常实用,只需要和 GetAgent 描述你的需求,比如“我想使⽤交易机器⼈进⾏交易,有什么推荐吗?”“请根据今天的⾏情给我推荐⼀个合适的机器⼈”等,GetAgent 就可以为用户定制理财产品,并且详细解答如何设置网格数量、什么是马丁格尔机器人等比较复杂的概念。
此外,GetAgent 会在对话中给出创建定投策略的链接,一键直达交易。
Step3:设置市场预警
建议输入指令:我比较关心 BTC、ETH、SOL 这几个币种,我如何能在假期期间及时监控这几个币种?
如果你不满足于被动执行,偏向主动交易和抓住机会,那么首先要做的是市场预警。提前告知 GetAgent 你关心的币种,它会一步步指导你如何在 Bitget App 里设置价格预警,并给到具体的建议预警点位设置建议:

我在设置的过程中,GetAgent 还基于我的交易人格特质提醒我要避免过度盯盘,坚持既定的定投计划,不要因为短期的价格波动改变策略(真的非常贴心了!)。

在咨询了 GetAgent 之后,我整体的假期策略是保证资产稳定增长,以主流蓝筹资产定投为主,如果你更擅长交易 Memecoin 等其他领域也可以先告诉 GetAgent 你关注的领域和热点。
以下是我在假期期间一些常用的问题和指令,保证 GetAgent 会定期帮我检查投资组合并调整策略。因为每个 GetAgent 的每次回复都很高效且全面,所以 Plus 每天十问的权限基本涵盖了我的假期需求,如果是更专业和频繁交易者,还建议订阅 GetAgent Ultra,每日可以进行 50 次自定义提问。
1、市场扫描和机会发现
建议输入指令:
我的主要持仓币种今天有什么重要新闻吗?
今天加密市场行情如何?有什么新机会?
让 GetAgent 提供实时大盘走势分析、热门币种推荐,它会替你筛选 2-3 个新的交易机会,快速把握市场脉搏。

2、持仓管理和控制风险
建议输入指令:
生成我的专属持仓日报,并根据行情给出具体的调仓建议。
分析我当前资产组合,提出洞察和建议。
通过专属持仓日报让 GetAgent 分析你的币种占比、盈亏情况以及调整仓位。它会为你提供关注币种的实时行情,主要资产的综合表现(价格、24h 涨跌、24h 交易量、技术信号等),以及告诉你关注列表中的币种,尤其是你还没有持仓的币种。
GetAgent 会并根据最新行情给出动态的调仓建议与风险提示,这些建议会具体到几个阶段,并列出紧急程度,比如哪些是建议立即行动的,哪些是需要本周内完成的,以及下周开始做哪些配置,可执行性非常强。如果你觉得整体仓位建议过于宏观,还可以针对具体的某个币种进行追问,请 GetAgent 提出更具体的洞察。
3、理财产品检查
建议输入指令:
我的理财产品表现如何?有什么建议?
整体分析持仓后,你还可以进一步通过 GetAgent 分析你的理财产品。在给出收益表现评估后,GetAgent 会检查你持仓资产中可以参与的理财机会,并给出优先级,以及预估收益。此外,它还会推荐一些高收益机会,并给出时间线为两周的可执行方案。

如果你对 GetAgent 提供的理财产品感兴趣,还可以进一步追问和对比,来获取预估收益。
4、深度技术分析和一键执行
建议输入指令:
我看到你有推荐 XX 币,帮我全面分析一下其基本面、消息面和技术面,现在是时候买入吗?
ETH 最新消息和行情走势如何?现在适合开合约吗?
在把握了整体行情和关键热点后,我们可以让 GetAgent 再聚焦到你感兴趣的某一两个代币上。GetAgent 会整合技术指标(如 RSI、MACD 等),提供明确的支撑位、阻力位和具体的买卖点建议。如果你时间还充裕一些,可以通过指令中更详细地引导 GetAgent 为你生成某个币种的项目研报,例如——请为 XX 币提供一份详尽的全方位分析报告,需包含:基本面(项目定位、团队、生态、代币经济学等)、近期重大消息面、技术面(关键支撑 / 阻力位、成交量、指标趋势等)分析。最后,请基于以上分析,给出一个综合性的估值判断和当前时点的操作建议(买入、卖出或持有)及其理由。
最关键的是,你可以直接在同一界面通过对话,例如“花 20 USDT 买入”一键完成交易,极大提升了交易效率。值得一提的是,GetAgent 在 10 月 11 日在合约的接入上即将全面升级,以往只能在对话中进行现货交易,很快也将支持合约,只要提及特定仓位就可带出仓位卡⽚,就能⼀键跳转合约交易⻚。
5、复盘策略
建议输入指令:
基于近期的市场动态,对你之前给出的假期交易策略进行复盘。
过去一周我错过了哪些热门币种,你有哪些提前埋伏的建议?
事实上,即便不给出明确的复盘指令,GetAgent 也会在每天的问答中不断 call back 之前的预测。GetAgent 有很强的学习能力,通过多轮对话,你能迫使它调用更多工具和数据,从而得到更深入、交叉验证过的结论,保持稳定且高频的互动也能让它更好为你提供个性化的服务。
在对假期期间提供的策略进行回顾验证时,你会发现 GetAgent 不仅在自我进化,也直接指出了我在执行中出现的问题,比如投资缺乏系统性、在市场情绪转暖的关键时期过度保守等,都直击我在投资过程中的“要害”。
需要特别强调一点,AI 并非预测神器,多种复杂因素共同决定市场的走向,如果你不想错过热点币种的交易,可以在假期前有精力的时候小额多次测试 AI 策略的准确性。但如果你和我一样,假期期间精力有限,可以谨慎调整仓位,及时通过 GetAgent 监控流动性风险,尤其注意避开低流动性 Meme。
以往春节或者国庆这种长假回归的第一天,我都在焦虑和 fomo 的情绪中度过,会狂刷过去几天错过的要闻以及 KOL 们集中讨论的热点和项目。
但在刚过去的假期,我通过 GetAgent 的理财策略和每日的调仓提醒保证了稳定的收益(不过出于谨慎,还是在 GetAgent 的建议下,假期整体采用了比较保守的策略)。GetAgent 带来的不仅是收益,更是心态上的解放。我在整个假期出游期间,基本仅在睡前休息时间操作,享受了一个真正放松的假期。
Bitget CEO Gracy 最近在谈及 AI 时的一段话令我深有感触:
“我们生活在一个真实的世界,我们是肉感的人而不是硅基生命。AI 始终不能替我下单,只能给我相关建议,我至少希望在我个人的生活中,AI 是这样存在的。我更享受的是不看手机,而是和儿子在草地上躺着的感觉,这种感受才是我们生而为人活得很实在的瞬间。”
我相信这样的价值观也更好地塑造了 GetAgent 的产品哲学——AI 并非取代人类,而是通过处理那些重复、耗时的分析工作,将交易者从屏幕前解放出来,实现某种意义上的“工具平权”。它让我们在波动不休的市场中,依然能保有从容,把更多时间与精力留给真实的生活和那些属于“人”的瞬间。
【免责声明】市场有风险,投资需谨慎。本文不构成投资建议,用户应考虑本文中的任何意见、观点或结论是否符合其特定状况。据此投资,责任自负。
