1. 行业背景(BTCFi)
K1 Research 观察到,BTCFi 的核心逻辑在于释放比特币存量资产的金融潜力。比特币总流通量已超过 1900 万枚,其中绝大部分仍处于长期持有或闲置状态。这意味着,即便只有小部分比特币进入收益化场景,也会形成巨大的增量市场。随着 BTC 价格增长进入阶段性瓶颈,仅依靠自身资产升值的逻辑已难以持续吸引增量资金。因此,BTCFi 的爆发只是时间问题,需要经历用户教育、生态完善、合规探索 三个阶段。BTCFi 在未来 2–3 年将逐渐进入规模化发展期,但早期仍面临市场接受度与流动性不足的挑战。
2. 技术与定位(GOAT)
K1 Research 认为,GOAT 坚持“比特币原生安全性优先”的设计路径,是其最大的差异化优势。 不同于“套壳 EVM”或侧链方案。其借助 BitVM2、Ziren 和 GOAT-OCP 技术在 Layer1 完成验证与争议处理,更符合机构对安全与透明信任模型的要求。搭载 Ziren(原 zkMIPS 升级版)实现实时生成证明——40 秒内即可完成含数百笔交易的 L2 区块聚合证明,用户提款无需等待传统 Rollup 的 “批量周期”,填补比特币生态 “安全与高效兼顾” 的空白。
3. 生态与经济模型
K1 Research 高度认可 GOAT 的 BTC 本位收益模式。通过 Gas 费、Sequencer 收益和 MEV 分润直接分配比特币收益,避免通胀与价值稀释,契合比特币的“稀缺性 + 本位化”逻辑。然而,BTC 本位收益的可持续性必须依赖真实的链上需求。如果协议稀少、跨链流动性弱,收益难以达到吸引力阈值。特别是在 BTCFi 的早期阶段,用户迁移成本高、生态应用匮乏,需时间积累足够的协议与用户活跃度才能兑现潜力。
4. 估值与发展
K1 Research 认为 GOAT 当前估值区间在 1-3 亿美元基本合理。这个区间既体现了市场对其技术路径和 BTC 本位模型的认可,也考虑到其生态仍处于早期建设阶段。在 Aspecta 平台 IDO 高涨幅显示投资者的乐观预期,但短期估值受情绪与流动性影响较大。GOAT 未来估值进一步提升需实现三方面突破:跨链互操作性、推出机构级合规 BTC 收益产品、构建生态深度。
5. 总结与展望
K1 Research 认为 GOAT 已经展现出成为 BTCFi 赛道头部项目的潜力。其“原生安全 + 去中心化 Sequencer + BTC 本位收益闭环”的路径能够满足机构和开发者的核心诉求,符合 BTCFi 长期发展的方向。但我们同时提醒,比特币 Layer2 整体仍处于“启蒙的坡道”,GOAT 未来 1–2 年的表现将取决于其技术稳定性、生态落地速度以及是否能在竞争激烈的 Layer2 赛道中形成差异化优势。建议用户与投资者保持理性,密切关注其实际应用、跨链合作与机构采纳进展。
BTCFi(比特币金融化)旨在推动比特币从“被动储备资产”转向“主动收益资产”,通过金融创新为持有者提供原生收益。尽管比特币素有“数字黄金”之称,其金融应用仍处于早期阶段。近年来,伴随 DeFi 与区块链技术的快速发展,BTCFi 已成为市场热点,其发展趋势不可逆转。尽管存在质疑之声,但 BTCFi 的时代实则刚刚开启。借助比特币的原生安全性及 Layer2 扩展能力,比特币有望告别“静态储备”,步入类似法币理财或 USDT DeFi 的“主动收益”时代。
1.1.1 比特币存量资产规模为 BTCFi 提供巨大潜力
BTCFi 的核心逻辑在于释放比特币存量资产的金融潜力。比特币总流通量已超过 1900 万枚,其中绝大部分仍处于长期持有或闲置状态。这意味着,即便只有小部分比特币进入收益化场景,也会形成巨大的增量市场。从 DefiLlama 的数据来看,目前比特币主网的 TVL 仅为 87 亿美金,相比 BTC 整体市值的 2.43 万亿美金只有 0.36% 的占比(虽然这个比值,不能完全代表 BTCFi 的真正含义),我们看到其中至少有上百倍的增长空间。
1.1.2 BTCFi 是 BTC 增长曲线放缓之后的必然需求
比特币作为“数字黄金”,主要承担价值存储与抗通胀的角色。现阶段,对于 BTC 社区用户,原生的安全诉求是第一位的,而后才涉及到生息或者更多的玩法。然而,随着 BTC 价格增长进入阶段性瓶颈,仅依靠自身资产升值的逻辑已难以持续吸引增量资金。届时,从需求端来看,BTC 持有者对“BTC 本位收益”的需求会愈发凸显,会自发拥抱 BTCFi 来寻求资产增值。虽然目前来看,BTC 仍然处于高速增长的阶段,但在可见的未来,迟早会有减速的阶段,届时便是 BTCFi 的刚需时期。由此看来,BTCFi 的时代甚至还未真正开始,在未来若干年,BTCFi 会迎来大规模的爆发。
1.1.3 技术进步为 BTCFi 提供了可能性
近年来,随着技术方案的演进,尤其是 BitVM2 等无需修改比特币底层协议的创新出现,BTCFi 迎来了新的发展契机。BitVM2 结合 Optimistic Challenge Process(OCP)模型,实现了在比特币主网不硬分叉的前提下构建具备原生安全性的二层网络,被视为比特币的“OP 时刻”——类似于以太坊在 Optimistic Rollup 成熟后迎来的生态爆发。与此同时,zk-Rollup 等扩容方案也为比特币带来了可编程性和高效交易的可能,为全新的 BTCFi 范式奠定了技术基础。
比特币 Layer2 已走过萌芽期、热潮期和低谷期,根据 Gartner 技术曲线来看当前正处于理性回归阶段。让我们来回顾一下 BTC Layer2 各阶段的发展历程:
1. 萌芽期:以闪电网络为代表的早期方案出现,主要解决支付与交易吞吐问题,但生态模式单一,未能形成规模化应用。
2. 热潮期:大量侧链与跨链项目出现(如 Merlin Chain 等),结合比特币铭文生态的热度,形成了上币热潮。市场过度追捧 BTC L2 与“BTC DeFi”概念,估值与预期快速膨胀。BTCFi 的概念短期内吸引了众多参与者。
3. 低谷期:一方面,以 Babylon 为代表的一批 BTCFi 协议 Token 发行表现不佳,这些项目并未真正实现其标榜的“原生安全性”,也未获得主流比特币社区的认可。另一方面,BTCFi 项目的虚高估值吸引了越来越多“假 L2”、“假共识”的项目谋取概念红利,导致市场对 BTCFi 的信心受到打击。各类会议和社交媒体上一度出现了关于 BTCFi“已死”的论调,BTCFi 赛道迎来了较长时间的低谷。
4. 回归理性期:在泡沫破灭后,市场重新关注原生安全与可持续经济模型。随着技术方案的演进,尤其是 BitVM2 等无需修改比特币底层协议的创新出现,BTCFi 迎来了新的发展契机。这意味着,BTCFi 的技术与市场均在逐步回归理性,未来有望在“原生安全 + 本位收益”的驱动下重回增长。

(图:Gartner 曲线,新技术发展的一般过程)
尽管 BTC Layer2 在现阶段已经处于泡沫破裂后的回归理性期,市场上仍然对 BTCFi 有不同的声音和分歧存在。乐观派认为,随着原生安全性与金融应用的逐步结合,BTCFi 有望在下一个周期实现集中爆发。而谨慎派则担心,BTCFi 生态仍处早期,Layer 2 技术尚未成熟,部分需求或属伪命题,短期内难以支撑规模化应用,未来爆发的确定性亦存疑。我们可以从谨慎派的担忧看出目前 BTCFi 行业所面临的痛点,或者说亟待解决的问题。
1.3.1 BTC 原生的安全性如何实现?
目前市场上有两大技术路线可行:OP_CAT 与 BitVM2。OP_CAT 尽管技术上合理,但需要修改 BTC 主网脚本指令集。考虑到这项变更触及比特币原教旨主义底线,获得极大范围的共识,其推进难度极高。另外,随着比特币被越来越多的公众、金融机构、监管机构乃至大国政府接受,若改变其底层逻辑,将可能导致其稳定性和信任度的严重下降。
相比之下,BitVM2 无需修改比特币协议,且结合 OCP(Optimistic Challenge Process)模型,逻辑简洁、效能稳定。在解决经济模型的前提下,具备广泛落地的基础。但是 BitVM2 仍需要时间来进一步降低成本和提升速度才有可能带来大规模商业应用,这需要至少几年的发展发展时间。
1.3.2 从经济视角出发,原生 BTC 收益的来源和可持续性该如何建立
在 BTCFi 出现之前,除了 CeFi 中的资金费率,BTC 几乎没有真正意义上的原生收益场景。BTCFi 的出现虽然为 BTC 带来的新的收益,但大部分项目代币收益基本依赖于平台自身或第三方 Token 激励,缺乏真实、原生的 BTC 收益支撑。拿 Babylon 举例来看,Babylon 虽然具备流动性优势,但其实际能够捕捉的价值有限,本质是以第三方 Token 作为激励,质押者拿到之后即可卖出,易形成死亡螺旋,并不原生,也不可持续。更进一步,要实现持续收益,还要有效控制 L2 网络的运营成本。L2 网络涉及 Sequencer、Prover、Challenger 等多角色协作,如何设计激励结构以平衡成本与去中心化程度,是实现长期运营的关键。
综合来看,BTCFi 的未来并不在于“是否会爆发”,而在于“何时爆发”。真正的转折点,将取决于 Layer2 技术的成熟度以及是否能够形成可持续性的原生 BTC 收益。在此背景下,GOAT Network 提出了一种新的范式:以比特币原生安全为底层,以 BTC 本位收益为核心,构建可持续的 Layer2 模式,为 BTCFi 提供更接近理想的方向。
2.1.1 GOAT Network 的核心使命
GOAT Network 的使命是提出一种更接近比特币原生属性的解决方案:通过 Bitcoin Rollup 技术扩展比特币功能,将其从“被动价值储备”转变为“主动收益资产”。其底层逻辑在于——比特币 Layer1 只提供最终安全性,而所有高频经济活动(流动性提供、交易验证等)放在 Layer2 完成,并直接以 BTC 计价和结算,从而保证安全性 + 原生性 + 收益闭环。
换句话说,GOAT 并非单纯借助外部代币补贴来制造“短期 TVL”,而是尝试通过真实的链上经济活动,将排序器手续费、网络使用费等收入回流给参与者,让 BTC 本身产生内生收益。这一点区别于“套壳 EVM”方案,也提供了一个真实收益场景的长期实现路径。
2.1.2 长期目标
在长期愿景上,GOAT 计划打造一个支持多类 BTC 衍生品的金融市场,为比特币生态注入更丰富的金融工具。其战略重心在于:
针对原生 BTC 收益的来源和可持续性的缺失、对 BTC 原生安全性的威胁、BTC Layer 2 生态发展 BTC Layer 2 生态发展薄弱、以及目前不少虚假 Layer 2 与虚假 TVL 等存在的行业痛点问题,GOAT Network 提出了一种新的范式:技术 + 经济模型的双螺旋路径。以比特币原生安全为底层,以 BTC 本位收益为核心,构建可持续的 Layer2 模式,试图突破“套壳 EVM”的局限。为 BTCFi 提供更接近理想的方向。其具体解决方案如下:
2.2.1 技术改进确保 BTC 原生安全性
建立在原生 BTC 安全性基础之上的 L2,是 BTCFi 可持续发展的起点。GOAT 坚持“比特币原生安全性优先”的设计路径,是其最大的差异化优势。GOAT 没有选择大热的 Risc-V, 反而选择了 MIPS 指令集,核心原因是 MIPS 简单、高效、成熟、稳定,而且比 Risc-V 支持更多的 opcode。GOAT 同样没有选择大多数 zkVM 项目采用的 B2B 策略,而是选择自下而上,垂直整合,改进了 BitVM2 的技术方案,通过融入 Ziren 和去中心化 Sequencer 来完整实现 BTC 二层的原生安全性。
2.2.2 可持续的 BTC 本位原生收益模式
BTC 本位收益的可持续性必须依赖真实的链上需求。在行业中几乎所有人选择中心化构建 BTC 二层的时候,GOAT 选择了使用去中心化的 Sequencer,将二层产生的交易量所带来的收益(如 Gas 费用、挖矿奖励和 MEV 等),返还给贡献者,作为他们提供流动性与安全性的 BTC 原生收益回报。同时,二层的 Gas 费以 BTC 计价,这就构成了极其纯粹的“原生 BTC 收益”模型。GOAT 的这一经济模型降低了 BTC 面临通胀和价值稀释的风险。这种模型不仅更加透明和可持续,还能与比特币“稀缺性 + 本位化”的价值逻辑形成强烈共鸣。
综上所述,GOAT 的战略选择不是单点突破,而是系统化布局,技术和经济双轮驱动,形成了一个内部自洽、外部可延展的 BTCFi 新范式。这也是 GOAT 未来持续进化和赢得市场的核心竞争力。
核心团队成员:
其他关键成员:
GOAT 团队还包括多位核心贡献者:Eric Wang(滑铁卢大学计算机科学博士,负责经济模型设计)、Sophia Li(ZKM COO,负责全球化运营与战略拓展)、Stephen Duan(ZKM CTO,负责 Ziren、Proof Network 与 BitVM2 技术研发),以及来自 ZKM 的技术团队成员,共同推动比特币 Layer2 技术的研发与生态建设。
融资历程
2024 年 5 月,GOAT Network 完成了 Pre-Series A 融资,融资金额为 500 万美元,估值为 5000 万美元。投资方包括 OKX Ventures、P2 Ventures(Polygon Ventures)、Amber Group、Waterdrip Capital、Crypto.com Capital、Jsquare 等 。

(图:Goat 的主要投资者)
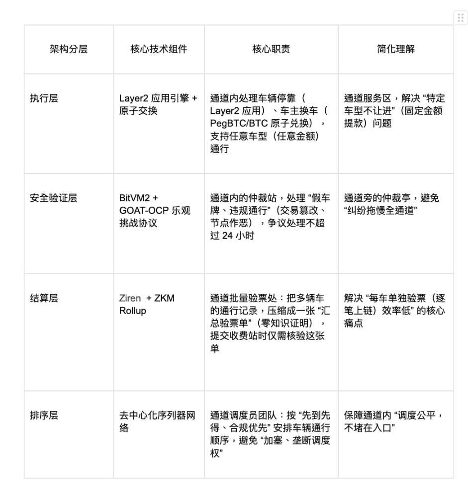
GOAT Network 致力于通过 Bitcoin Rollup 扩展比特币功能,在不改变主网规则的前提下,实现安全、效率与去中心化的平衡。它结合了 BitVM2、Ziren + ZKM Rollup、GOAT-OCP 乐观挑战协议、去中心化序列器网络,为 BTCFi 提供了一条真正可持续的基础设施。
如果把比特币主网看作一条“安全但拥堵的收费站高速公路”,那么 GOAT 就像是旁边的“快速通道”,提前完成排序、验票和批量处理,最后再到收费站统一结算。
在展开 GOAT 核心技术之前,我们先对相关技术名词进行简要说明(对技术相对熟悉的读者,可跳过该说明):

GOAT 的技术栈以 Bitcoin Rollup 为核心,设计原则包括:
1. 原生锚定 Layer1 安全:所有状态更新最终在比特币主网上验证,不依赖第三方共识。
2. 最小化信任假设:避免中心化托管与外部链安全依赖。
3. 兼容比特币脚本:利用现有 Script 功能实现复杂逻辑,无需硬分叉或修改协议层。
整体架构设计:


GOAT Network 通过将安全交给比特币、效率交给 zk 技术、仲裁交给 BitVM2、公平交给去中心化排序,实现了平衡的技术架构。
比特币主网的 TPS 极低,逐笔上链的成本和效率无法支撑金融化应用。为了解决这个问题,GOAT 引入了 ZK(零知识证明)技术。零知识证明能把成千上万笔交易压缩为一个证明,就像把多辆车的通行记录汇总成一张 “批量验票单”,大幅减少需提交至主网(“收费站”)的数据量。 ZK 技术让交易在二层网络快速运行,同时主网只需验证一个简洁证明,既节省空间又降低成本。
但是长期以来,大多数 zkRollup 系统受限于手动批量生成证明的机制,导致用户提款等待时间过长,严重制约了资产流动性与使用体验。GOAT Network 于 2025 年 7 月 31 日推出的 BitVM2 Beta 测试网,率先实现了真正意义上的实时证明可用性——用户一旦提交提款请求,系统即可即时生成证明,彻底消除了传统方案中的延迟问题。
这一技术飞跃不仅大幅提升了资金效率和用户体验,更具有重要意义的是,GOAT Network 由此成为比特币 zkRollup 领域中首个在生产环境中实现实时证明的系统。它有力证明了比特币网络同样能够构建高性能、低延迟且高度透明的金融基础设施,为整个比特币 Layer2 赛道树立了新的技术标杆,极大地增强了市场对比特币二层网络发展潜力的信任。
二层网络的高效性,需配套 “安全的纠纷解决机制”—— 若 Layer2(二层网络)出现交易篡改、节点作恶等问题,需有能力回溯至比特币主网验证。BitVM(比特币虚拟机,Bitcoin Virtual Machine) 是最早的比特币智能合约方案,但其 “挑战周期长达数天、资金锁定导致流动性差” 的缺陷,不仅无法满足 BTCFi 对 “快速仲裁” 的需求,还存在 双花攻击风险 与 网络活性不足 的隐患。
BitVM2 作为 BitVM 的升级版本,是 GOAT 安全验证层的核心,专门解决比特币二层 “纠纷处理慢、效率低、安全依赖复杂” 的问题,其核心设计逻辑是 “默认交易有效,争议时链上验证”:
BitVM2 的技术优势还体现在三方面:
若将 ZK 技术比作 “快速通道的验票系统”,BitVM2 则是 “快速通道的纠纷仲裁机制”—— 确保通道内的交易既快速通行,又能在出现纠纷时高效追责,守住安全底线。
交易排序是二层网络的 “公平性核心”—— 若排序权被少数节点控制,可能出现 “优先处理高 Gas 交易、操控 MEV 收益” 等问题。GOAT 未依赖比特币主网的慢排序逻辑,而是构建去中心化序列器网络,通过 “参与 - 激励 - 约束” 三重机制,实现 “排序高效且公平”。该机制的核心是 Gas 收益和 MEV(最大可提取价值)收益 会根据参与排序的节点进行 公平分配。具体来说,排序器节点通过 质押 BTC 来参与排序,并获得由其参与排序带来的交易费用(Gas)和 MEV 收益。这样一来,参与排序的节点不仅能够赚取奖励,同时还能确保网络的 去中心化性,避免了由少数参与者控制所有交易排序的局面。
此外,惩罚机制也被引入,以确保排序器节点的行为不偏向某一方,避免了恶意节点在排序过程中通过操控交易顺序来获取不正当的利益。通过这种方式,GOAT 网络能够维持 公平的收益分配,避免了排序过程中的中心化风险。
如果把比特币主网 Layer1 比作一个安全但速度慢的高速公路收费站,GOAT Network 就像是在收费站外面建了一条快速通道 Layer2:
这样,GOAT Network 就在不改变比特币本身的情况下,让比特币不仅能“存钱”,还能安全、快速地参与更多金融玩法(BTCFi),例如借贷、合约交易、跨链转账等,同时保持去中心化和高安全标准。
K1 Research 认为,比特币 Layer2 的发展路径,需要更需要清晰的阶段性规划。其生态演进大体遵循“底层安全 → Defi 发展 → 应用拓展”的顺序:先夯实去中心化排序器、跨链桥、预言机、RPC/ 数据索引等基础设施,确保网络安全与数据稳定;再逐步发展流动性池、借贷、稳定币、永续合约等金融模块,以沉淀资金并构建可持续的 BTC 原生收益;待金融层稳固后,NFT、GameFi、AI-Agent、RWA 等消费应用才能真正落地,带动交易频率与使用场景扩展。随着循环推进,应用带来交易量,手续费回流至排序器网络,节点与生态获得 BTC 本位收益,再反哺基础与应用,最终形成正向飞轮。而 GOAT 正是按照这一思路,在有序发展生态。
整体来看,GOAT 生态的建设并非项目的简单堆砌,而是围绕 BTC 本位收益模型,循序渐进地推进“基建 → 金融 → 应用”的整体布局。这一节奏不仅符合阶段性发展的逻辑,也契合比特币 L2 在安全性与收益化之间的平衡要求。

(图:Goat Network 的部分生态项目)
这种纵深的生态结构表明,GOAT Network 并非单一协议,而是致力于打造一个完整的 BTCFi 平台。各层之间相互作用,形成良性循环:流动性促进技术演进,技术支撑应用扩展,应用带动社群增长,再反过来推动流动性沉淀。以 BTC 为基础的 DeFi、跨链、NFT 和游戏等多元生态共同发力,不仅拓展了使用场景,也提升了用户参与度;与此同时,基础设施和节点网络的不断完善,则为整个系统提供了稳健的安全与可用性保障。
5.2.1 DeFi 协议
StakeStone (@StakeStone_DeFi)
GoatSwap (@GoatSwap)
Artemis (@artemisfinance)
Avalon Finance (@AvalonFinance_)
5.2.2 Sequencer 节点运营
RockX (@rockx_official)
BenMo (@BenMo)
5.2.3 基础设施 / 应用
LayerZero / Safe / Ankr / Stork / DIA:
GOAT Rocket (@goatrocketio) / OnePlay / Growfitter / Go Goat!
为推动生态早期发展,GOAT Network 于 2025 年 8 月设立 生态先导基金,并购入 34 枚 BTC 作为启动资金。其主要用途包括:
未来,基金将扩展为 Ecosystem Development Fund,不仅用于流动性与社区激励,还将支持 项目孵化与长期生态投资,吸引更多开发者与团队在 GOAT 上构建 DeFi、RWA、NFT、GameFi 等应用,推动生态实现从“点状增长”到“体系化繁荣”。
GOAT Network 构建的经济模型旨在彻底打破比特币长期“无收益”状态,通过创新机制将 BTC 从消极储存资产转化为可产生持续回报的主动金融工具。其设计关键在于:
收益来源透明可信:所有参与者都从实链经济活动中获取回报,包括 Gas 费、mint/redeem 手续费、Sequencer 排序收入等,而非依赖通胀式代币激励。
稳定性与本位锚定:所有收益均以 BTC 支付,保持价值稳定、避免稀释 。
内生增长闭环:经济活动越活跃,产生的 Gas 与手续费越多,带动收益上升,从而吸引更多用户与应用,形成良性循环。
GOAT 的经济模型以“共同利益驱动”为核心,自身构成一个持续激励和增长的正反馈系统:

6.2.1 pre-TGE launch 概况与市场表现

(图:Goat BuildKey 价格, 来源:Aspecta)
6.2.2 估值分析
GOAT Network 在 Aspecta 上发射了 Pre-TGE Key 后,,其估值表现出较为强劲的市场认可和潜在增长空间。根据 BuildKey 的数据显示,GOAT 的价格涨幅约为 5 倍,隐含的全稀释估值(FDV)约为 1.414 亿美元,估值区间在 1 亿至 3 亿美元之间,反映了市场对其“BTC 本位 + 原生安全”模型的正向预期。
与同类 layer2 项目估值对比:

整体来看,GOAT Network 当前估值处于早期区间,但已展现出明显的市场溢价与技术潜力。对比同类比特币生态 Layer2 项目,如 Babylon 与 B² Network,GOAT 在技术架构(BTC ZK-Rollup + BitVM2)与去中心化交易所应用层的结合,具备独特差异化优势;而与 Stacks 等生态龙头相比,其估值空间仍有巨幅提升余地。若 GOAT 后续在跨链互操作、生态合作伙伴拓展、应用落地等方面取得突破,不仅有望稳固百亿美金级 FDV 的成长路径,更可能逐步对标并超越当前头部项目的估值水平,成为比特币 Layer2 赛道的重要价值锚点。
风险提示
需特别注意的是,当前 Aspecta 平台上 GOAT BuildKey 所反映的市值与估值,受市场流动性影响较大。BuildKey 作为 GOAT 项目早期流通的权益凭证,并非正式发行的项目代币,其交易深度与流动性相对有限(如 24 小时交易量、交易对手方数量等指标尚未达到成熟资产水平),可能存在短期价格波动剧烈、价格与项目实际价值偏离的风险。此外,加密资产市场整体受情绪、政策等外部因素影响显著,BuildKey 的高溢价涨幅可能包含市场对项目的预期成分,不代表项目长期技术落地与生态运营的实际价值,用户与投资者需谨慎评估相关风险,避免盲目跟风。
6.3.1 链上数据:
根据 GOAT Network 官方区块链浏览器(explorer.goat.network)的实时数据,截至 2025 年 8 月中旬,网络整体运行健康,主要指标如下:

6.3.2 社群数据:
X(官方推特)
Discord
Telegram
GOAT Network 围绕生态推广与社区建设,构建 “线上深度渗透 + 线下广泛触达” 的立体推广矩阵。线上联动外部平台打造内容传播项目:与 Kaito AI 平台推出为期六个月的 “Kaito Yaps” 活动,聚焦 X 并通过激励 KOL 创作高质量内容扩散项目热度;同步推出链上任务激励计划、全球内容创作者大使项目,形成 “KOL 引领 + 用户互动” 的传播闭环。线下以 “全球巡回路演” 为核心,已落地河内、成都等地面向活动,后续计划拓展至香港等加密生态核心区域,加深用户认知与品牌触达。
这些 “线上 + 线下” 举措,既依托 KOL 与创作者生态提升品牌认知、推动社区用户增长,又通过链上任务和线下交流引导用户参与生态,为 GOAT 生态初期发展筑牢社群与流量基础。

GOAT Network 在比特币 Layer 2 解决方案与 BTCFi 的探索中展现出显著的差异化优势,特别是在安全性、去中心化和经济模型方面。
在变幻莫测的 web3 行业中,市场认知度、技术实现的复杂性以及竞争对手的成长,都是 GOAT Network 在发展过程中可能面对的挑战。然而,我们相信通过持续的技术创新和市场推广,GOAT Network 有望在激烈的竞争中取得成功,成为比特币生态系统的重要组成部分。
在本次研究报告中,我们深入分析了 GOAT Network 作为比特币原生 Layer 2 解决方案与 BTCFi 的探索的机制设计与生态潜力:
随着 BTC 生息的需求增长,BTCFi 是必然趋势,其规模性爆发只是时间问题。在此背景下,GOAT Network 坚定的拥抱 BTCFi,提出了一种新的范式——技术 + 经济模型的双螺旋路径,旨在将比特币从“被动储备资产”转变为“主动收益资产”,为持有者创造原生收益的机会。技术层面上,GOAT 通过 BitVM2 和 Ziren 等技术,确保高效安全的交易处理,并打造了比特币 zkRollup 领域中首个在生产环境中实现实时证明的系统,满足机构用户对安全性、透明性、效率等的需求。此外,其经济模型通过 Gas 费、Sequencer 收益和 MEV 分润等方式形成了可持续的 BTC 本位收益闭环,有效规避了通胀与价值稀释的风险。
虽然 GOAT 已经展现出成为 BTCFi 赛道头部项目的潜力,但我们仍要关注其面临的市场认知度低、技术复杂性及竞争压力等多重挑战。在接下来的 1-2 年内,其表现将取决于技术稳定性和生态落地速度。投资者应保持理性,密切关注 GOAT 在实际应用、跨链合作及机构采纳方面的进展,以应对市场波动与技术挑战。整体来看,未来 GOAT Network 非常有潜力成为 BTCFi 领域的领导者。
1. https://docs.goat.network/
2. https://www.goat.network/bitvm2-whitepaper
3. https://x.com/kevinliub/status/191949937503575658
4. https://x.com/kevinliub/status/1920238098266427843
5. https://x.com/kevinliub/status/1920605405975359877
6. https://www.tokenpost.kr/news/general/173846
7. GOAT Network, ‘IXO 2025’서 BTCFi 비전 공개…비트코인 기반 ZK 인프라 신제품 발표 - TokenPost
8. 비트코인 디파이(BTCFi), VC 투자 2,428억 원 유치…실수요 기반 혁신 가속 - TokenPost
【免责声明】市场有风险,投资需谨慎。本文不构成投资建议,用户应考虑本文中的任何意见、观点或结论是否符合其特定状况。据此投资,责任自负。
